首页新闻

首页新闻

当前位置 :  首页 > 首页新闻

脑科学研究所曹蔚副教授在Communications Biology发表孤独症模型小鼠社交记忆缺陷神经机制研究论文


来源 : 脑科学研究所     作者 : 脑科学研究所     时间 : 2025-10-03

第一作者:李支援、杨群、李慧怡

通讯作者:曹蔚、李葆明

发表期刊:Communications Biology

分区:中科院top期刊,JCR Q1期刊

期刊5-Year Impact Factor:5.8

通讯单位:杭州师范大学

论文DOI:https://doi.org/10.1038/s42003-025-08806-1

图片1


研究简介

杭州师范大学基础医学院脑科学研究所曹蔚副教授、李葆明教授团队在Communications Biology发表题为“Social Memory Engram Formation Impairment in Neuroligin-3 R451C Knock-in Mice is Caused by Disrupted Prefrontal NMDA Receptor-Dependent Potentiation”的研究论文。该研究系统解析了孤独症模型小鼠社交记忆缺陷的神经机制,为理解孤独症谱系障碍(ASD)核心症状及探索靶向干预策略提供了新的理论依据。


引言

孤独症谱系障碍一类复杂的神经发育性疾病,对患者的社交、认知和情绪功能造成终生影响,且患病率逐年上升,临床表现高度异质。社交记忆——识别和记住熟悉同类的能力——是维系稳定、动态社交关系的关键环节,也是社会认知的重要基础。然而,ASD患者普遍存在社交记忆障碍,其神经机制仍不清楚,亟需深入研究以为靶向干预提供依据。

内侧前额叶皮层(mPFC)作为大脑的“执行中枢”,在小鼠社交趋新行为中发挥核心作用。研究提示,mPFC中部分神经元群体参与社交记忆的形成与调控,其活动状态决定个体能否区分熟悉与陌生同类并产生社交偏好。随着记忆痕迹细胞标记技术的发展,研究者得以在细胞水平追踪和操作特定记忆表征神经元群,为解析社交记忆的细胞与突触机制提供了新工具。

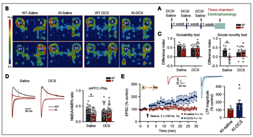
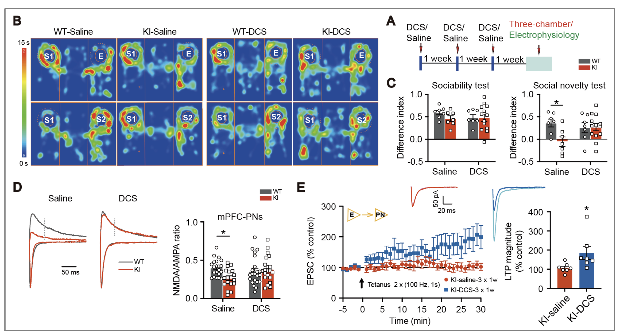
突触可塑性,尤其是NMDA受体依赖的长时程增强(LTP),是学习和记忆的关键分子基础。NMDA受体功能障碍与ASD的社交缺陷密切相关,其编码基因的变异亦是高危因素。因此,探究mPFC中NMDA受体依赖性突触可塑性在社交记忆形成中的作用,有助于揭示ASD社交记忆障碍的病理机制,并为开发精准靶向治疗策略奠定基础。


图文导读

文章采用Neuroligin-3 (NL3) R451C突变ASD模型小鼠,提出了mPFC社交记忆痕迹形成的神经机制模型:mPFC中存在一类能够编码个体同类的神经元群体,通过NMDA受体依赖的突触增强,形成长期储存社交记忆的痕迹细胞。在突变小鼠中,社交记忆缺陷源于NMDA受体依赖LTP受损,阻碍了这些痕迹细胞的形成。每周一次脉冲式给药NMDA受体激动剂D-环丝氨酸,可显著恢复该缺陷。

图1:mPFC社交痕迹细胞的突触功能增强 (2)

图1:mPFC社交痕迹细胞的突触功能增强 


图2:每周一次脉冲式给予D-环丝氨酸可恢复ASD模型小鼠LTP及社交缺陷 (2)

图2:每周一次脉冲式给予D-环丝氨酸可恢复ASD模型小鼠LTP及社交缺陷 


   综上,本研究揭示了mPFC脑区NMDA受体依赖LTP在社交记忆痕迹细胞形成中的关键作用,并指出靶向NMDA受体的干预策略有望成为改善ASD社交记忆障碍的新途径。


图3:记忆痕迹细胞形成受损导致NL3 R451C突变小鼠社交记忆缺陷

图3:记忆痕迹细胞形成受损导致NL3 R451C突变小鼠社交记忆缺陷

杭州师范大学为该论文第一完成单位,基础医学院曹蔚副教授和李葆明教授担任共同通讯作者,硕士研究生李支援、博士研究生杨群和李慧怡为共同第一作者。该研究获得国家自然科学基金、科技创新2030—脑科学与类脑研究(中国脑计划)重大项目及浙江省残疾人福利基金会孤独症研究专项基金资助。


作者简介

共同第一作者:


1759455335618

通讯作者:

1759455472386


  曹蔚,杭州师范大学基础医学院脑科学研究所副教授、硕士生导师,主要从事孤独症谱系障碍致病机制的解析及新型治疗策略的研发。曾入选中国科协“青年人才托举工程”和中国博士后“博新计划”,主持国家自然科学基金面上项目和青年项目。在Neuron、Cell Reports、Communications Biology等国际期刊发表多篇研究论文。

图片3

李葆明,杭州师范大学基础医学院脑科学研究所所长,国家杰出青年科学基金获得者、教育部长江学者。主要研究前额叶皮层认知功能与疾病的发病机制养育照护对子代前额叶皮层功能的影响。曾主持科技部973、863项目、国家自然科学基金重大项目及中加健康研究合作项目,在Neuron、PNAS、Biological Psychiatry、Cerebral Cortex等国际期刊发表多篇研究论文。


地址:杭州市余杭塘路2318号杭州师范大学恕园29号楼
邮编:311121
电话:0571-28864320
电子邮箱:wenjied@hznu.edu.cn

友情链接

官方微信

版权所有 © 杭州师范大学脑科学研究所  公安备案号:33011002011919  浙ICP备11056902号-1  技术支持:亿校云